关注我们
首页
公司概况
公司介绍
组织架构
企业文化
新闻资讯
公司新闻
动态资讯
党建专栏
行业风向
业务之窗
业务介绍
佳片推荐
公示公告
招标公告
招聘公告
通知公告
客服中心
常见问题
使用指南
服务渠道
当前位置:
首页
>
公告公示
>
招标公告
公告公示
招标公告
招聘公告
通知公告
招标公告
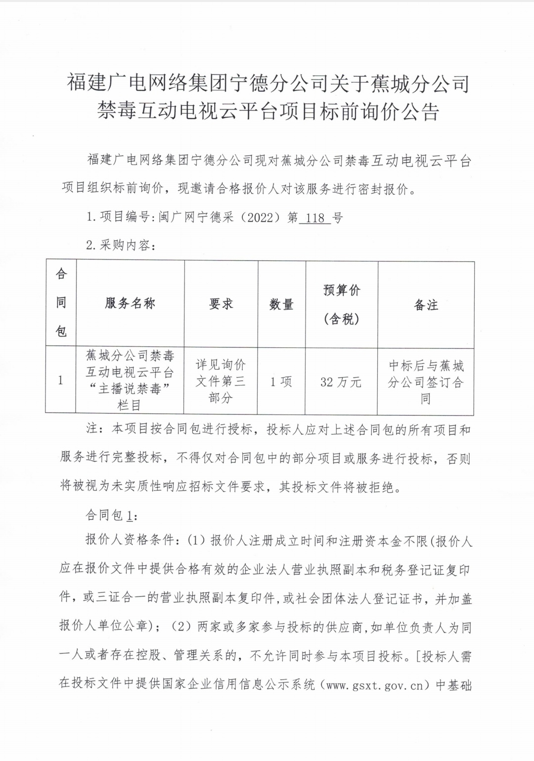
宁德分公司关于蕉城分公司禁毒互动电视云平台项目标前询价公告
发布时间:2022-12-15 15:36 浏览次数:510 来源:福建广电网络
友情链接:
集团官网
|
江西广电
|
歌华有线
|
浙江华数
|
吉视传媒
|
内蒙广电
|
龙江网络
|
山东广电
|
湖北广电
|
重庆有线
|
东方有线
|
江苏有线
|
广西广电
|
广东有线
|
中国新闻
|
人民网
|
中国福建
|
东南网
|
福建宁德
|
宁德新闻
|
宁德人才
|
宁德长安网
Copyright © 2019 宁德广电网络 版权所有
闽ICP备09005177号
分享到
0593-96311
九游官方端网站在线登入
|
半岛线上官网(中国)官方网站
|
开云在线平台
|
mk官方网站_mk(中国)
|
米兰买球·(中国)官方网站
|
九游平台
|
世界杯官方网站
|
华体会在线平台(中国)官网
|
华体会体育
|