关注我们
首页
公司概况
公司介绍
组织架构
企业文化
新闻资讯
公司新闻
动态资讯
党建专栏
行业风向
业务之窗
业务介绍
佳片推荐
公示公告
招标公告
招聘公告
通知公告
客服中心
常见问题
使用指南
服务渠道
当前位置:
首页
>
公告公示
>
招标公告
公告公示
招标公告
招聘公告
通知公告
招标公告
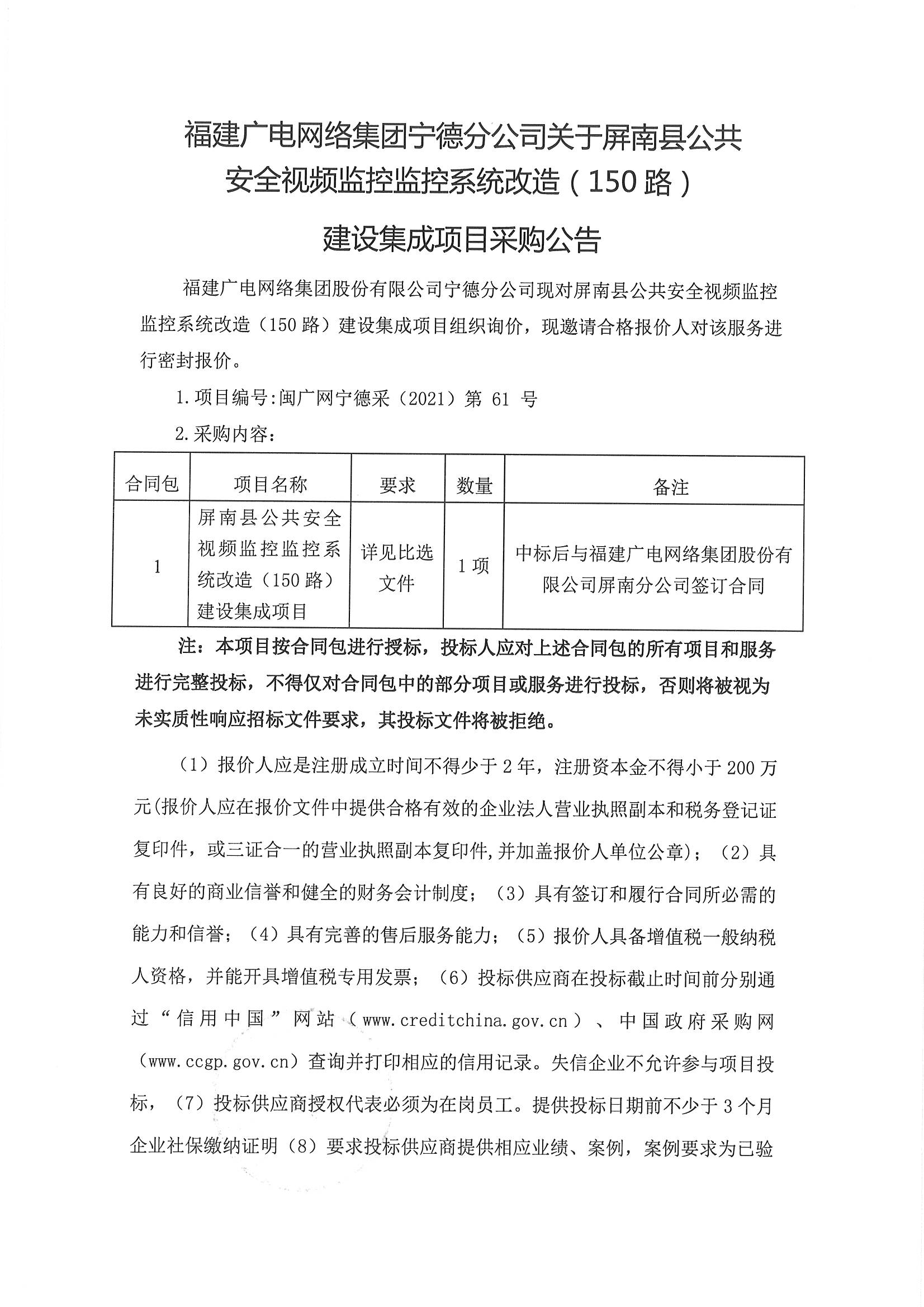
福建广电网络集团宁德分公司关于屏南县公共安全视频监控监控系统改造(150路)建设集成项目采购公告
发布时间:2021-08-04 17:41 浏览次数:912 来源:福建广电网络
友情链接:
集团官网
|
江西广电
|
歌华有线
|
浙江华数
|
吉视传媒
|
内蒙广电
|
龙江网络
|
山东广电
|
湖北广电
|
重庆有线
|
东方有线
|
江苏有线
|
广西广电
|
广东有线
|
中国新闻
|
人民网
|
中国福建
|
东南网
|
福建宁德
|
宁德新闻
|
宁德人才
|
宁德长安网
Copyright © 2019 宁德广电网络 版权所有
闽ICP备09005177号
分享到
0593-96311
九游官方端网站在线登入
|
半岛线上官网(中国)官方网站
|
开云在线平台
|
mk官方网站_mk(中国)
|
米兰买球·(中国)官方网站
|
九游平台
|
世界杯官方网站
|
华体会在线平台(中国)官网
|
华体会体育
|