“创新正当时 青年勇担当” 集团首届青年创新案例大赛决赛圆满落幕
集团首届青年创新案例大赛决赛圆满落幕
时间:2020-09-18 来源:福建广电网络
9月15日,福建广电网络集团首届青年创新案例大赛决赛在集团本部举办,集团党委委员、纪委书记黄善贺出席活动并为获奖团队颁奖。

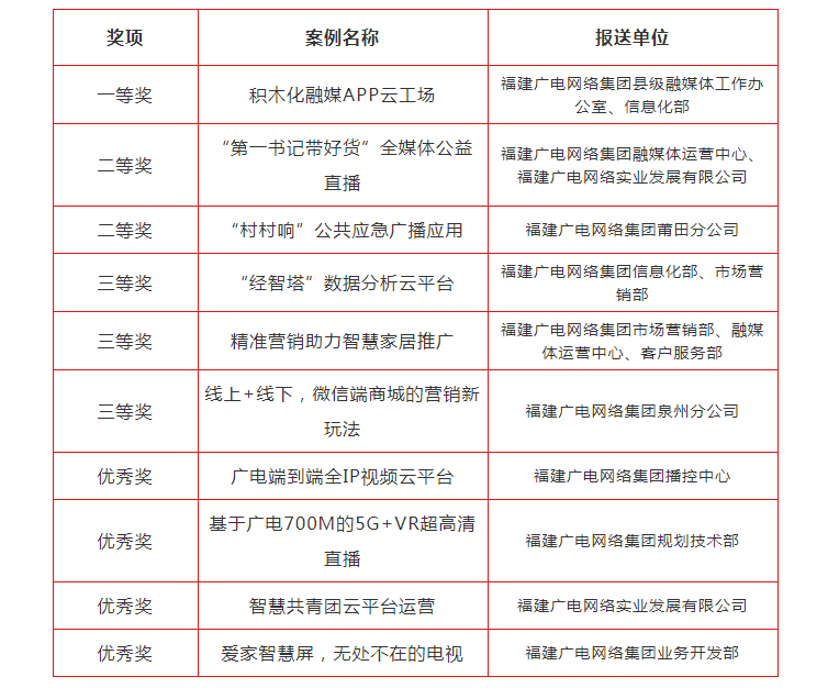
决赛现场,来自融媒APP建设项目组的《积木化融媒APP云工场》项目以一流的创新技术和精彩的演讲展示摘得了冠军的桂冠,该案例通过一份代码同步满足了84个县区的APP定制需求,有效提升了县级融媒体APP打包交付的效率以及UI需求的响应速度。“益”起奔小康融媒体实业小分队的《“第一书记带好货”全媒体公益直播》和莆田进取队的《“村村响”公共应急广播应用》分别荣获二等奖。“第一书记带好货”全媒体公益直播是集团继“互联网+TV党媒精准扶贫”项目后,助力我省脱贫攻坚的又一重要举措,该项目首创全媒体助农公益直播新模式,为一线驻村书记和农户开拓致富思路,也开启了集团直播带货与电商运营业务的新篇章。“村村响”公共应急广播应用充分利用有线电视专网共缆传输,实现“村村响”广播与数字IP 广播并轨运作,形成面向城乡的全面综合信号覆盖,在疫情期间发挥了突发事件应急管理优势。


集团首届青年创新案例大赛得到集团广大青年员工的积极响应,共有86个创新项目参赛。经过项目初审、线上投票、决赛答辩等环节,最终评选出“十佳案例”,主要聚焦5G技术科技、云网数据分析、县级融媒体平台、直播带货等行业领先技术。比赛过程中,各参赛团队展示了广网青年在技术研发、产品创新、项目拓展等方面最创意的构思、最一流的技术、最前沿的产品。在答辩环节,评委老师与团队的交流探讨,更是碰撞出思想火花,激发了青年创新创业的热情。

此次大赛不仅为全省广大青年员工提供了创新创造的舞台,也集中展示了他们团结协作、锐意进取的精神风貌。在集团转型升级的关键时期,集团青年员工将深入学习贯彻省委十届十次全会精神,扛起新时代新青年的使命与担当,为推动集团高质量发展注入自己的青春力量。
★“十佳案例”获奖名单★

★“十佳案例”提名奖★
